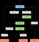
Zenith.NET v0.0.2 发布 🎉 — 统一的 .NET GPU 编程
阅读全文2026-01-05
阅读全文2026-01-05
阅读全文2026-01-05
阅读全文2026-01-05
国产化PDF处理控件Spire.PDF教程:使用Python批量转
阅读全文2026-01-05
Erupt 1.13.2 版本已发布,支持甘特图,MCP,开源通
阅读全文2026-01-05
阅读全文2026-01-05
阅读全文2026-01-05